网站首页
产品展示
开关类
中央配电盒类
智能座舱类
新能源产品类
其它产品类
关于我们
公司简介
企业文化
荣誉资质
加入我们
新闻中心
公司新闻
行业资讯
企业相册
下载中心
联系我们
企业宣传片
关闭
网站首页
产品展示
开关类
中央配电盒类
智能座舱类
新能源产品类
其它产品类
关于我们
公司简介
企业文化
荣誉资质
加入我们
新闻中心
公司新闻
行业资讯
企业相册
下载中心
联系我们
服务热线:
13974885210
车身BCM
首页
产品展示
智能座舱类
车身BCM
产品展示
product
开关类
按键开关
玻璃升降开关
其它开关
智能遥控钥匙
中央配电盒类
数字配电盒类
普通配电盒类
智能座舱类
车身BCM
仪表显示类
HUD
新能源产品类
其它产品类
防火墙
传感器
其它
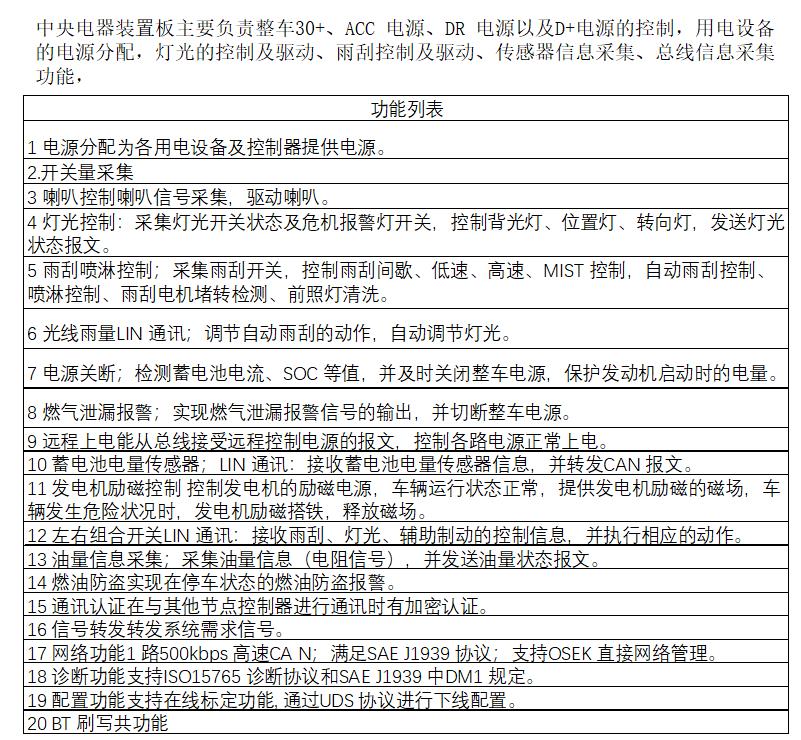
EBX-2160(中央电器装置板CPD)
热线电话
13974885210
扫一扫,立即报价
13974885210
产品介绍
其他产品
EBX-2314 (DCDC控制盒)
TDK-2306 (玻璃升降器开关)
EDK-2116(门护板开关)
TDK-907(门灯开关 )
相关文章
更多
汽车零配件自主创新体系形成 政策规划频频落地
2022-11-18
"五一“劳动节快乐!
2023-04-28
推进汽车芯片产业集群式发展 中国电科与多方签署战略合作协议
2022-11-21
西方硅幕落下,中国车载芯片的希望与现状 | 回望2022
2023-01-31
车用功率器件以及模拟IC或更吃香?
2023-02-23
长沙优来电子科技有限公司 版权所有 ©2022
网站首页
咨询热线
产品中心
联系我们
我要询价
×
姓名:
手机号码:
询价内容:
提交询价